(1). CanalController构造器
- CanalStarter.start方法会创建:CanalController
public class CanalController {
// Canal实例生成器
private CanalInstanceGenerator instanceGenerator;
// 共享的全局配置
private InstanceConfig globalInstanceConfig;
// 所有的实例配置信息
private Map<String, InstanceConfig> instanceConfigs;
private boolean autoScan = true;
private InstanceAction defaultAction;
// 实例配置监听器
private Map<InstanceMode, InstanceConfigMonitor> instanceConfigMonitors;
public CanalController(final Properties properties){
// Manager
managerClients = MigrateMap.makeComputingMap(new Function<String, PlainCanalConfigClient>() {
public PlainCanalConfigClient apply(String managerAddress) {
return getManagerClient(managerAddress);
}
});
// *************************************************
// 初始化全局参数设置(以及:)
globalInstanceConfig = initGlobalConfig(properties);
// 创建Map
instanceConfigs = new MapMaker().makeMap();
// 初始化instance config
initInstanceConfig(properties);
// init socketChannel
// canal.socketChannel=null
String socketChannel = getProperty(properties, CanalConstants.CANAL_SOCKETCHANNEL);
if (StringUtils.isNotEmpty(socketChannel)) { // false
System.setProperty(CanalConstants.CANAL_SOCKETCHANNEL, socketChannel);
}
// 兼容1.1.0版本的ak/sk参数名
// accesskey = null
String accesskey = getProperty(properties, "canal.instance.rds.accesskey");
// secretkey = null
String secretkey = getProperty(properties, "canal.instance.rds.secretkey");
if (StringUtils.isNotEmpty(accesskey)) { // false
System.setProperty(CanalConstants.CANAL_ALIYUN_ACCESSKEY, accesskey);
}
if (StringUtils.isNotEmpty(secretkey)) { // false
System.setProperty(CanalConstants.CANAL_ALIYUN_SECRETKEY, secretkey);
}
// 准备canal server
// canal.ip=""
ip = getProperty(properties, CanalConstants.CANAL_IP);
// canal.register.ip
registerIp = getProperty(properties, CanalConstants.CANAL_REGISTER_IP);
// canal.port
port = Integer.valueOf(getProperty(properties, CanalConstants.CANAL_PORT, "11111"));
// 11110
adminPort = Integer.valueOf(getProperty(properties, CanalConstants.CANAL_ADMIN_PORT, "11110"));
// ***********************************************
// 创建:CanalServerWithEmbedded实例
embededCanalServer = CanalServerWithEmbedded.instance();
// 设置自定义的instanceGenerator
embededCanalServer.setCanalInstanceGenerator(instanceGenerator);
// canal.metrics.pull.port=11112
int metricsPort = Integer.valueOf(getProperty(properties, CanalConstants.CANAL_METRICS_PULL_PORT, "11112"));
embededCanalServer.setMetricsPort(metricsPort);
// canal admin配置信息
// canal.admin.user=admin
this.adminUser = getProperty(properties, CanalConstants.CANAL_ADMIN_USER);
// canal.admin.passwd=4ACFE3202A5FF5CF467898FC58AAB1D615029441
this.adminPasswd = getProperty(properties, CanalConstants.CANAL_ADMIN_PASSWD);
embededCanalServer.setUser(getProperty(properties, CanalConstants.CANAL_USER));
embededCanalServer.setPasswd(getProperty(properties, CanalConstants.CANAL_PASSWD));
// canal.withoutNetty = false
String canalWithoutNetty = getProperty(properties, CanalConstants.CANAL_WITHOUT_NETTY);
if (canalWithoutNetty == null || "false".equals(canalWithoutNetty)) {
// ****************************************************
// 创建:CanalServerWithNetty
canalServer = CanalServerWithNetty.instance();
// ip=""
canalServer.setIp(ip);
// port=11111
canalServer.setPort(port);
}
// 处理下ip为空,默认使用hostIp暴露到zk中
if (StringUtils.isEmpty(ip) && StringUtils.isEmpty(registerIp)) { //true
//ip = 192.168.0.144
ip = registerIp = AddressUtils.getHostIp();
}
if (StringUtils.isEmpty(ip)) { // false
ip = AddressUtils.getHostIp();
}
if (StringUtils.isEmpty(registerIp)) { //false
registerIp = ip; // 兼容以前配置
}
// canal.zkServers=null
final String zkServers = getProperty(properties, CanalConstants.CANAL_ZKSERVERS);
if (StringUtils.isNotEmpty(zkServers)) { // false
zkclientx = ZkClientx.getZkClient(zkServers);
// 初始化系统目录
zkclientx.createPersistent(ZookeeperPathUtils.DESTINATION_ROOT_NODE, true);
zkclientx.createPersistent(ZookeeperPathUtils.CANAL_CLUSTER_ROOT_NODE, true);
}
// 192.168.0.144:11111
final ServerRunningData serverData = new ServerRunningData(registerIp + ":" + port);
// ****************************************************
// 配置监控信息
ServerRunningMonitors.setServerData(serverData);
// 配置ServerRunningMonitor
ServerRunningMonitors.setRunningMonitors(MigrateMap.makeComputingMap(new Function<String, ServerRunningMonitor>() {
public ServerRunningMonitor apply(final String destination) {
ServerRunningMonitor runningMonitor = new ServerRunningMonitor(serverData);
runningMonitor.setDestination(destination);
runningMonitor.setListener(new ServerRunningListener() {
public void processActiveEnter() {
try {
// ********************************
// 触发创建:CanalInstanceWithSpring
MDC.put(CanalConstants.MDC_DESTINATION, String.valueOf(destination));
embededCanalServer.start(destination);
if (canalMQStarter != null) {
canalMQStarter.startDestination(destination);
}
} finally {
MDC.remove(CanalConstants.MDC_DESTINATION);
}
}
public void processActiveExit() {
try {
MDC.put(CanalConstants.MDC_DESTINATION, String.valueOf(destination));
if (canalMQStarter != null) {
canalMQStarter.stopDestination(destination);
}
embededCanalServer.stop(destination);
} finally {
MDC.remove(CanalConstants.MDC_DESTINATION);
}
}
public void processStart() {
try {
if (zkclientx != null) {
final String path = ZookeeperPathUtils.getDestinationClusterNode(destination,
registerIp + ":" + port);
initCid(path);
zkclientx.subscribeStateChanges(new IZkStateListener() {
public void handleStateChanged(KeeperState state) throws Exception {
}
public void handleNewSession() throws Exception {
initCid(path);
}
@Override
public void handleSessionEstablishmentError(Throwable error) throws Exception {
logger.error("failed to connect to zookeeper", error);
}
});
}
} finally {
MDC.remove(CanalConstants.MDC_DESTINATION);
}
}
public void processStop() {
try {
MDC.put(CanalConstants.MDC_DESTINATION, String.valueOf(destination));
if (zkclientx != null) {
final String path = ZookeeperPathUtils.getDestinationClusterNode(destination,
registerIp + ":" + port);
releaseCid(path);
}
} finally {
MDC.remove(CanalConstants.MDC_DESTINATION);
}
}
});
if (zkclientx != null) {
runningMonitor.setZkClient(zkclientx);
}
// 触发创建一下cid节点
runningMonitor.init();
return runningMonitor;
}
}));
// 初始化monitor机制
// canal.auto.scan=true
autoScan = BooleanUtils.toBoolean(getProperty(properties, CanalConstants.CANAL_AUTO_SCAN));
if (autoScan) { //true
defaultAction = new InstanceAction() {
public void start(String destination) {
InstanceConfig config = instanceConfigs.get(destination);
if (config == null) {
// 重新读取一下instance config
config = parseInstanceConfig(properties, destination);
instanceConfigs.put(destination, config);
}
if (!embededCanalServer.isStart(destination)) {
// HA机制启动
ServerRunningMonitor runningMonitor = ServerRunningMonitors.getRunningMonitor(destination);
if (!config.getLazy() && !runningMonitor.isStart()) {
runningMonitor.start();
}
}
logger.info("auto notify start {} successful.", destination);
}
public void stop(String destination) {
// 此处的stop,代表强制退出,非HA机制,所以需要退出HA的monitor和配置信息
InstanceConfig config = instanceConfigs.remove(destination);
if (config != null) {
embededCanalServer.stop(destination);
ServerRunningMonitor runningMonitor = ServerRunningMonitors.getRunningMonitor(destination);
if (runningMonitor.isStart()) {
runningMonitor.stop();
}
}
logger.info("auto notify stop {} successful.", destination);
}
public void reload(String destination) {
// 目前任何配置变化,直接重启,简单处理
stop(destination);
start(destination);
logger.info("auto notify reload {} successful.", destination);
}
@Override
public void release(String destination) {
// 此处的release,代表强制释放,主要针对HA机制释放运行,让给其他机器抢占
InstanceConfig config = instanceConfigs.get(destination);
if (config != null) {
ServerRunningMonitor runningMonitor = ServerRunningMonitors.getRunningMonitor(destination);
if (runningMonitor.isStart()) {
boolean release = runningMonitor.release();
if (!release) {
// 如果是单机模式,则直接清除配置
instanceConfigs.remove(destination);
// 停掉服务
runningMonitor.stop();
if (instanceConfigMonitors.containsKey(InstanceConfig.InstanceMode.MANAGER)) {
ManagerInstanceConfigMonitor monitor = (ManagerInstanceConfigMonitor) instanceConfigMonitors.get(InstanceConfig.InstanceMode.MANAGER);
Map<String, InstanceAction> instanceActions = monitor.getActions();
if (instanceActions.containsKey(destination)) {
// 清除内存中的autoScan cache
monitor.release(destination);
}
}
}
}
}
logger.info("auto notify release {} successful.", destination);
}
};
// ***************************************************
// 根据模式(Spring/Manger)创建相应的配置文件监听器
// 实际就是定时任务去扫描配置文件.
instanceConfigMonitors = MigrateMap.makeComputingMap(new Function<InstanceMode, InstanceConfigMonitor>() {
public InstanceConfigMonitor apply(InstanceMode mode) {
// scanInterval = 5
int scanInterval = Integer.valueOf(getProperty(properties,
CanalConstants.CANAL_AUTO_SCAN_INTERVAL,
"5"));
if (mode.isSpring()) {// true
SpringInstanceConfigMonitor monitor = new SpringInstanceConfigMonitor();
monitor.setScanIntervalInSecond(scanInterval);
monitor.setDefaultAction(defaultAction);
// 设置conf目录,默认是user.dir + conf目录组成
String rootDir = getProperty(properties, CanalConstants.CANAL_CONF_DIR);
if (StringUtils.isEmpty(rootDir)) {
rootDir = "../conf";
}
if (StringUtils.equals("otter-canal", System.getProperty("appName"))) {
monitor.setRootConf(rootDir);
} else {
// eclipse debug模式
monitor.setRootConf("src/main/resources/");
}
return monitor;
} else if (mode.isManager()) {
ManagerInstanceConfigMonitor monitor = new ManagerInstanceConfigMonitor();
monitor.setScanIntervalInSecond(scanInterval);
monitor.setDefaultAction(defaultAction);
String managerAddress = getProperty(properties, CanalConstants.CANAL_ADMIN_MANAGER);
monitor.setConfigClient(getManagerClient(managerAddress));
return monitor;
} else {
throw new UnsupportedOperationException("unknow mode :" + mode + " for monitor");
}
}
});
}
}// end CanalController构造器
private InstanceConfig initGlobalConfig(Properties properties) {
// canal.admin.manager
// adminManagerAddress = null
String adminManagerAddress = getProperty(properties, CanalConstants.CANAL_ADMIN_MANAGER);
// 创建实例配置信息
InstanceConfig globalConfig = new InstanceConfig();
// canal.instance.global.mode
// modeStr = spring
String modeStr = getProperty(properties, CanalConstants.getInstanceModeKey(CanalConstants.GLOBAL_NAME));
if (StringUtils.isNotEmpty(adminManagerAddress)) { //false
// 如果指定了manager地址,则强制适用manager
globalConfig.setMode(InstanceMode.MANAGER);
} else if (StringUtils.isNotEmpty(modeStr)) {// true
// 设置mode为spring
globalConfig.setMode(InstanceMode.valueOf(StringUtils.upperCase(modeStr)));
}
// canal.instance.global.lazy=false
String lazyStr = getProperty(properties, CanalConstants.getInstancLazyKey(CanalConstants.GLOBAL_NAME));
if (StringUtils.isNotEmpty(lazyStr)) { //true
globalConfig.setLazy(Boolean.valueOf(lazyStr));
}
// canal.instance.global.manager.address = ${canal.admin.manager}
String managerAddress = getProperty(properties,
CanalConstants.getInstanceManagerAddressKey(CanalConstants.GLOBAL_NAME));
if (StringUtils.isNotEmpty(managerAddress)) { //true
if (StringUtils.equals(managerAddress, "${canal.admin.manager}")) {
// managerAddress = null
managerAddress = adminManagerAddress;
}
globalConfig.setManagerAddress(managerAddress);
}
// canal.instance.global.spring.xml = classpath:spring/file-instance.xml
String springXml = getProperty(properties, CanalConstants.getInstancSpringXmlKey(CanalConstants.GLOBAL_NAME));
if (StringUtils.isNotEmpty(springXml)) {
// springXml = classpath:spring/file-instance.xml
globalConfig.setSpringXml(springXml);
}
// **********************************************
// 创建实例的生成器
instanceGenerator = new CanalInstanceGenerator() {
public CanalInstance generate(String destination) {
InstanceConfig config = instanceConfigs.get(destination);
if (config == null) {
throw new CanalServerException("can't find destination:" + destination);
}
if (config.getMode().isManager()) {
PlainCanalInstanceGenerator instanceGenerator = new PlainCanalInstanceGenerator(properties);
instanceGenerator.setCanalConfigClient(managerClients.get(config.getManagerAddress()));
instanceGenerator.setSpringXml(config.getSpringXml());
return instanceGenerator.generate(destination);
} else if (config.getMode().isSpring()) {
SpringCanalInstanceGenerator instanceGenerator = new SpringCanalInstanceGenerator();
instanceGenerator.setSpringXml(config.getSpringXml());
return instanceGenerator.generate(destination);
} else {
throw new UnsupportedOperationException("unknow mode :" + config.getMode());
}
}
};
return globalConfig;
}//end initGlobalConfig
private void initInstanceConfig(Properties properties) {
// canal.destinations=example
String destinationStr = getProperty(properties, CanalConstants.CANAL_DESTINATIONS);
// 按逗号分隔
// destinations = ["example"]
String[] destinations = StringUtils.split(destinationStr, CanalConstants.CANAL_DESTINATION_SPLIT);
for (String destination : destinations) {
InstanceConfig config = parseInstanceConfig(properties, destination);
// key:example value:InstanceConfig[globalConfig=InstanceConfig[globalConfig=<null>,mode=SPRING,lazy=false,managerAddress=<null>,springXml=classpath:spring/file-instance.xml],mode=<null>,lazy=<null>,managerAddress=<null>,springXml=<null>]
InstanceConfig oldConfig = instanceConfigs.put(destination, config);
if (oldConfig != null) { //false
// 相应的key已经存在,给出提示信息
logger.warn("destination:{} old config:{} has replace by new config:{}", destination, oldConfig, config);
}
}
}// end initInstanceConfig
private InstanceConfig parseInstanceConfig(Properties properties, String destination) {
// 在canal.properties可配置部分实例(example)信息
// properties = canal.properties
// destination = example
// canal.admin.manager=null
String adminManagerAddress = getProperty(properties, CanalConstants.CANAL_ADMIN_MANAGER);
// 实例配置信息,包含着全局共享的配置信息
InstanceConfig config = new InstanceConfig(globalInstanceConfig);
// canal.instance.example.mode=null
String modeStr = getProperty(properties, CanalConstants.getInstanceModeKey(destination));
if (StringUtils.isNotEmpty(adminManagerAddress)) {// false
// 如果指定了manager地址,则强制适用manager
config.setMode(InstanceMode.MANAGER);
} else if (StringUtils.isNotEmpty(modeStr)) {//false
config.setMode(InstanceMode.valueOf(StringUtils.upperCase(modeStr)));
}
// canal.instance.example.lazy=null
String lazyStr = getProperty(properties, CanalConstants.getInstancLazyKey(destination));
if (!StringUtils.isEmpty(lazyStr)) {
config.setLazy(Boolean.valueOf(lazyStr));
}
if (config.getMode().isManager()) { //false
String managerAddress = getProperty(properties, CanalConstants.getInstanceManagerAddressKey(destination));
if (StringUtils.isNotEmpty(managerAddress)) {
if (StringUtils.equals(managerAddress, "${canal.admin.manager}")) {
managerAddress = adminManagerAddress;
}
config.setManagerAddress(managerAddress);
}
} else if (config.getMode().isSpring()) { // (因为全局共享配置信息配置为Spring)true
// canal.instance.example.spring.xml=null
String springXml = getProperty(properties, CanalConstants.getInstancSpringXmlKey(destination));
if (StringUtils.isNotEmpty(springXml)) {
config.setSpringXml(springXml);
}
}
return config;
}// end parseInstanceConfig
}
(2). CanalController.start
CanalStarter.start方法会调用:CanalController.start方法
public void start() throws Throwable {
logger.info("## start the canal server[{}({}):{}]", ip, registerIp, port);
// 创建整个canal的工作节点
// path = /otter/canal/cluster/192.168.0.144:11111
final String path = ZookeeperPathUtils.getCanalClusterNode(registerIp + ":" + port);
initCid(path);
if (zkclientx != null) { // false
this.zkclientx.subscribeStateChanges(new IZkStateListener() {
public void handleStateChanged(KeeperState state) throws Exception {
}
public void handleNewSession() throws Exception {
initCid(path);
}
@Override
public void handleSessionEstablishmentError(Throwable error) throws Exception {
logger.error("failed to connect to zookeeper", error);
}
});
}
// ******************************************************
// 优先启动embeded服务
// com.alibaba.otter.canal.server.embedded.CanalServerWithEmbedded.start
embededCanalServer.start();
// 尝试启动一下非lazy状态的通道
// 遍历所有的实例("example")配置信息
// key=example value:InstanceConfig
for (Map.Entry<String, InstanceConfig> entry : instanceConfigs.entrySet()) {
// destination = example
final String destination = entry.getKey();
// config = InstanceConfig
InstanceConfig config = entry.getValue();
// 创建destination的工作节点
if (!embededCanalServer.isStart(destination)) { //!(false)
// ServerRunningMonitors在CanalController构造器中有做注册
// 会延迟触发:apply方法
ServerRunningMonitor runningMonitor = ServerRunningMonitors.getRunningMonitor(destination);
if (!config.getLazy() && !runningMonitor.isStart()) { //true
runningMonitor.start();
}
}
// 是否开启了配置自动扫描
if (autoScan) { //true
// instanceConfigMonitors(Map)在CanalController类的(290行)中定义了
// 创建配置(SpringInstanceConfigMonitor)监听器(指定监听目录和文件等信息)
// 并注册实例(example)对应的动作(action)
instanceConfigMonitors.get(config.getMode()).register(destination, defaultAction);
}
}
if (autoScan) { //true
// 获取配置监听器(SpringInstanceConfigMonitor)启动
instanceConfigMonitors.get(globalInstanceConfig.getMode()).start();
//
for (InstanceConfigMonitor monitor : instanceConfigMonitors.values()) {
if (!monitor.isStart()) {
monitor.start();
}
}
}
// 启动网络接口
if (canalServer != null) {
canalServer.start();
}
}// end stop
private void initCid(String path) {
// logger.info("## init the canalId = {}", cid);
// 初始化系统目录
if (zkclientx != null) { // false
try {
zkclientx.createEphemeral(path);
} catch (ZkNoNodeException e) {
// 如果父目录不存在,则创建
String parentDir = path.substring(0, path.lastIndexOf('/'));
zkclientx.createPersistent(parentDir, true);
zkclientx.createEphemeral(path);
} catch (ZkNodeExistsException e) {
// ignore
// 因为第一次启动时创建了cid,但在stop/start的时可能会关闭和新建,允许出现NodeExists问题s
}
}
}// end initCid
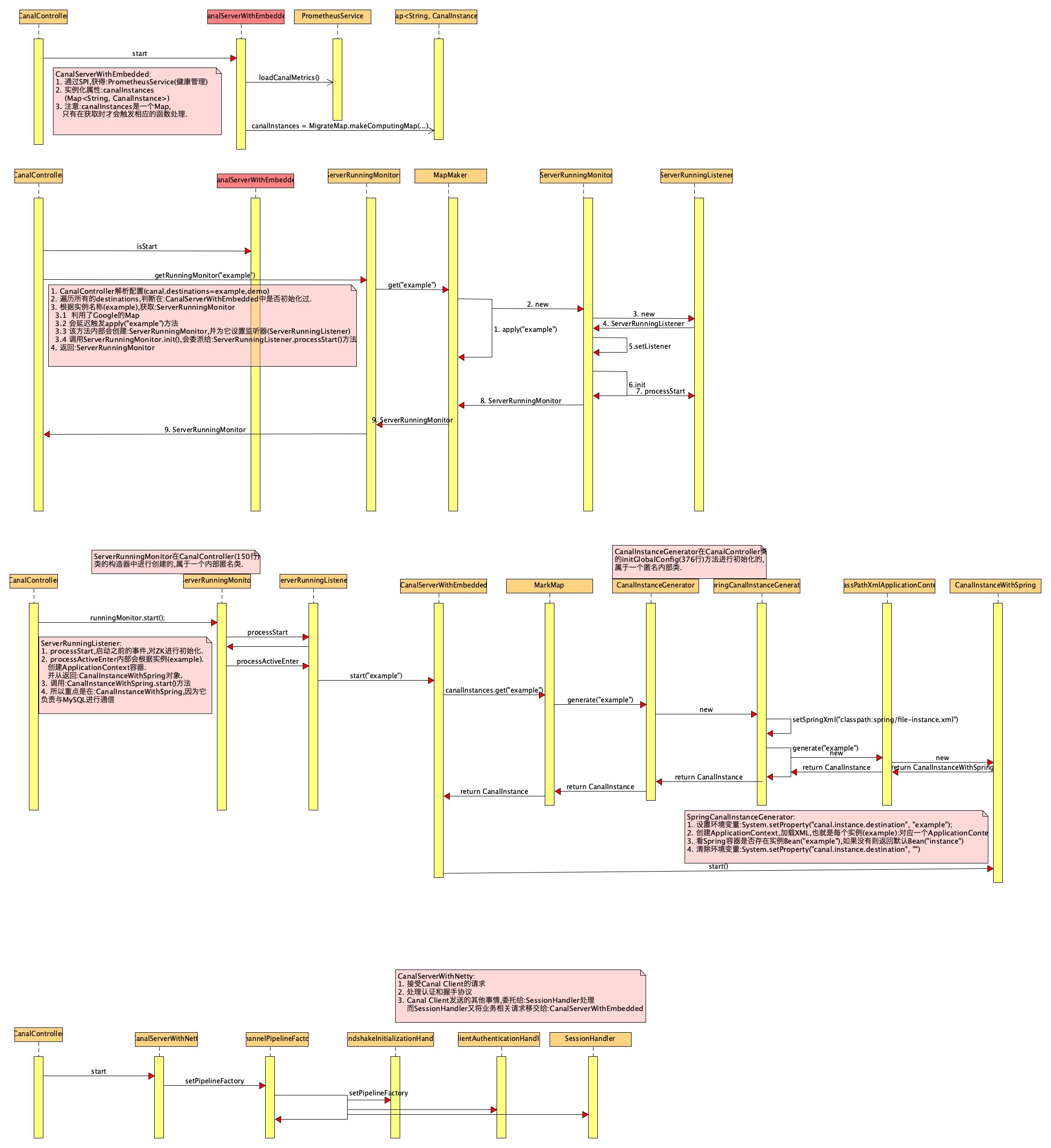
(3). UML图解:CanalController创建过程
由于Mac一直没有找到合适的UML工具,暂时使用(UMLet),发现UMLet没有导出图片功能,所以,只能以片断的方式来画UML.

“CanalController构造器初始化过程UML文件下载”
(4). UML图解:CanalController start过程

“CanalController.start过程UML文件下载”
(5). 总结
构造器总结
- 在构造器中创建:CanalInstanceGenerator
- 在构造器中创建:CanalServerWithEmbedded,并配置生成策略CanalInstanceGenerator
- 在构造器中创建:CanalServerWithNetty
- 在构造器中创建:ServerRunningData(ip+port)
- ServerRunningMonitors.setRunningMonitors注册运行监听器信息
start总结
- 调用:CanalServerWithEmbedded.start方法,初始化内部的:canalInstances为,CanalInstanceGenerator
- 遍历所有的instance,并调用:ServerRunningMonitors.getRunningMonitor(xxx),访方法会回调CanalController构造器,ServerRunningMonitors.setRunningMonitors(xxx)中的方法,会创建出一个ServerRunningMonitor,并配置监听器,并初始化
- 调用ServerRunningMonitor.start方法,会回调到第2步中为ServerRunningMonitor配置的监听器(processActiveEnter())
- ServerRunningMonitor.processActiveEnter方法内部会调用:CanalServerWithEmbedded.start(destination)
- CanalServerWithEmbedded.start方法回调用构造器初始中的第1步,CanalInstanceGenerator.generate(destination)
- 把destination压入环境变量(System.setProperty("canal.instance.destination", "example")),这样做的目的是因为:file-instance.xml中会加载:classpath:${canal.instance.destination:}/instance.properties
- 创建:ClassPathXmlApplicationContext,加载:classpath:spring/file-instance.xml,并根据id(instance),获取实例:(CanalInstanceWithSpring)
- 清空环境变量(System.setProperty(“canal.instance.destination”, “”))
- 调用CanalServerWithNetty.start()方法.
- CanalServerWithNetty
为Netty的包装类,负责与Canal Client进行通信处理.
- CanalServerWithEmbedded
为Canal Server与MySQL进行通信管理(auth/dump/…).
- 总结:在测试的时候,只要设置:System.setProperty(“canal.instance.destination”, “”),然后,创建ApplicationContext.